English
|
Italiano
|
HAU首页
|
UNIVPM首页
|
学院服务直通车: 0371-56990280|mek@henau.edu.cn
全球招聘
学院概况
新闻公告
党建思政
中意师资
教育教学
教学科研
国际交流
学生事务
招生就业
学院简介
意方简介
联合管理委员会
教学管理委员会
现任领导
行政管理团队
教育教学团队
学生管理团队
美丽校园
大事记
学院新闻
UNIVPM动态
学院通知
基层组织
党建动态
理论学习
党务公开
学院工会
智慧农业(本科)
食品科学与工程(本科)
农业智能装备工程(本科)
农村发展(硕士)
城乡规划学(硕士)
语言教学
师生风采
本科专业介绍
硕士专业介绍
教学制度
外语学习
教学日历
相关下载
学术动态
科研平台
科研团队
交流动态
海外学习
短期项目
相关下载
学生组织
学工动态
学生风采
相关下载
本科招生简章
硕士招生简章
本科招生计划
硕士招生计划
历年分数
热门问答
就业信息
EN
学院概况
新闻公告
党建思政
中意师资
教育教学
教学科研
国际交流
学生事务
招生就业
English
|
Italiano
|
HAU首页
|
UNIVPM首页
|
学院服务直通车: 0371-56990280|mek@henau.edu.cn
全球招聘
学院概况
学院简介
意方简介
联合管理委员会
教学管理委员会
现任领导
行政管理团队
教育教学团队
学生管理团队
美丽校园
大事记
推荐阅读
农业智能装备工程本科专业
河南农业大学马尔凯理工学院获教育部批...
屠克院长带队赴京与马尔凯理工大学食品...
农村发展硕士研究生专业
校长周卫一行赴意大利马尔凯理工大学访...
意大利马尔凯理工大学Ernesto ...
当前位置:
首页
学院概况
大事记
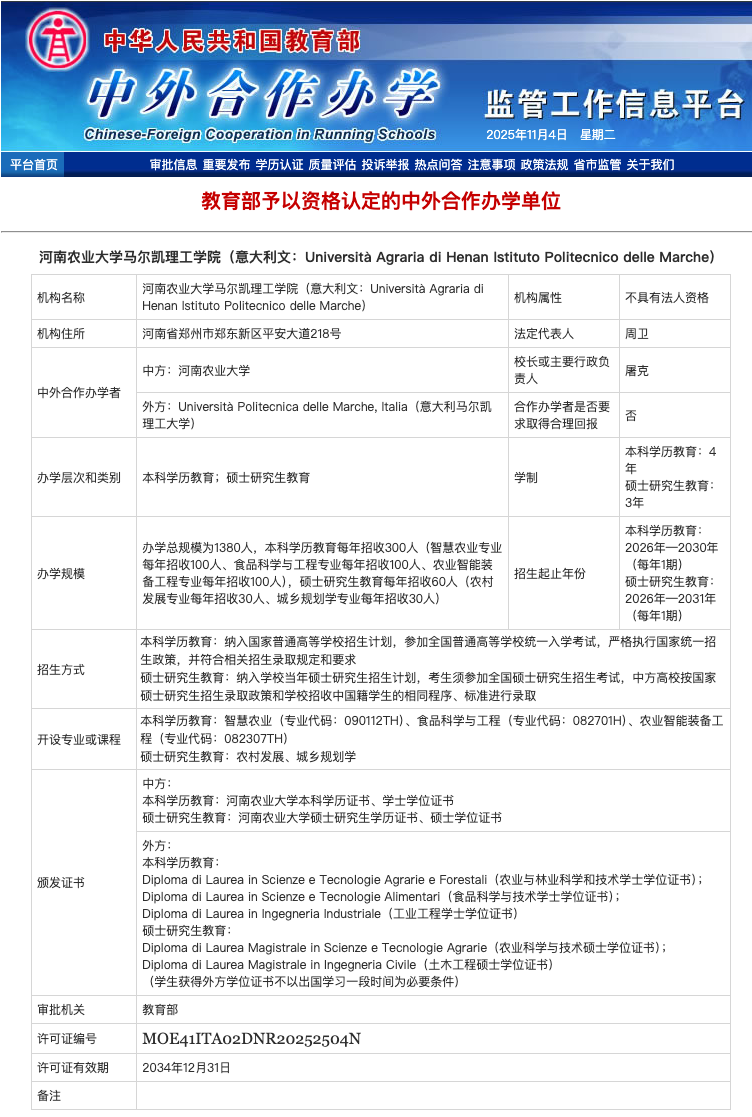
河南农业大学马尔凯理工学院获教育部批准设立
2025-09-04 15:00:40
200
2025年9月4日,学校与意大利马尔凯理工大学合作申办的非独立法人中外合作办学机构——河南农业大学马尔凯理工学院正式获得教育部批准设立,办学许可证编号:MOE41ITA02DNR20252504N。
上一篇:
没有了
下一篇:
周卫一行赴意大利马尔凯理工大学访问
×